伊顿健康

0519-83366688
为大家提供医疗资讯和匹配适合的临床项目
新闻详情

湿疹皮炎瘙痒还反复?用泽立美/度普利尤单抗真能根治?

发表时间:2026-02-07 11:39作者:伊顿健康来源:伊顿健康

伊顿健康导读



有一种病,不直接威胁生命,却让患者长期生活在瘙痒与反复发作的困扰中——它就是特应性皮炎,也称特应性湿疹。今天,我们就来全面认识这个影响深远的皮肤问题。



一、特应性皮炎的危害不止瘙痒,这些隐藏负担被太多人低估




特应性皮炎在我国非致命性皮肤病负担中位列首位。它的影响远超皮肤层面:

睡眠与精力:剧烈的瘙痒常常打断睡眠,导致患者白天疲劳、注意力难以集中,学习与工作效率下降。

情绪与心理:它与焦虑、抑郁等情绪问题的关联已被许多研究证实。

家庭与社会生活:疾病不仅困扰患者本人,也常影响整个家庭的生活质量和社交活动。

实际的经济损失:一项国际研究显示,轻、中、重度患者每周平均损失的工作时间分别为2.4小时、9.6小时和19.0小时。


二、特应性皮炎的危害不止瘙痒,这些隐藏负担被太多人低估


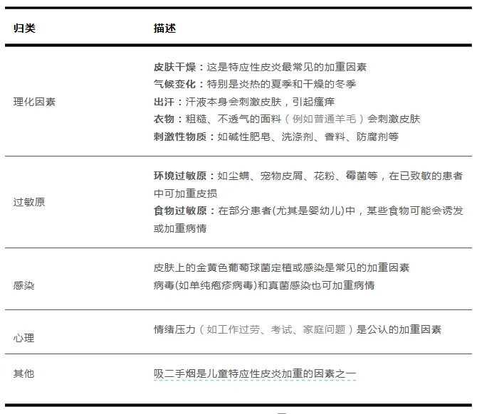
特应性皮炎并非简单的过敏。它的发生是遗传与环境因素共同作用的结果:

遗传背景:如果父母患有特应性疾病(如过敏性鼻炎、哮喘),孩子患特应性皮炎的风险会显著增加。

环境因素:包括空气污染、气候干燥、生活方式等。

常见加重诱因:皮肤干燥、出汗、摩擦、尘螨、宠物皮屑、精神压力等都可能诱发或加重病情。每个人的触发因素可能不同,需要个体化观察。



三、特应性皮炎不同年龄段症状不同



疾病的典型表现随年龄而变化,但核心症状始终是瘙痒。

婴儿期:皮疹多出现在脸颊、头皮和四肢伸侧。

儿童期:常集中于肘窝、膝窝(腘窝)等身体屈侧部位。

成年后:仍好发于屈侧,但颈部、手部及面部也可能受累,皮肤常因长期搔抓而变得肥厚、粗糙。

除了皮疹,许多患者还伴有皮肤整体干燥、眶下皱褶、掌纹增多等特征。




四、特应性皮炎能根治吗?


首先要科学认识一点:特应性皮炎目前尚无法根治。它是一种慢性、复发性疾病,病程中有发作期,也有缓解期。

但这绝不意味着无法控制。现代治疗的目标是控制症状、减少复发、最大限度地降低疾病对生活质量的影响。通过规范管理,绝大多数患者的病情都能得到良好控制,甚至长期保持稳定。


【部分真实案例,可点击查看】

2026特应性皮炎患者的新希望:100公里的坚持,终有回响【患者故事】

中重度特应性皮炎能恢复正常吗?女儿为父报名临床研究招募,真实效果如下


五、特应性皮炎科学治疗:保湿为基础,阶梯用药更对症


治疗需采取个体化的阶梯策略:

基础护理,人人必需

长期规律保湿是治疗的基石。建议用温水短时间沐浴(5-10分钟),浴后立即涂抹保湿剂。同时,学习识别并尽量避免个人的诱发因素。

轻度患者

在保湿基础上,配合使用外用药物,如医生处方的激素药膏或非激素类药膏(如泽立美)。

中重度患者

治疗方案可能升级,包括外用更强效的药物、紫外线光疗,或使用系统性的口服药(如阿布昔替尼、乌帕替尼)、生物制剂(如度普利尤单抗、司普奇拜单抗)等。对于反复发作者,一种有效的策略是主动维持治疗,即在皮损好转后,定期在易复发部位用药,以预防复发。


六、临床招募分享


阿布昔替尼口服/泽立美外用/司普奇拜单抗/赛诺菲OX40L抑制剂等项目,正在招募临床用药患者,研究周期长补贴高。药物临床均在三甲医院开展,专家随访,符合条件用药、体检均不收费!


[点击扫码报名]



参考文献

[1] Langan SM, Irvine AD, Weidinger S. Atopic dermatitis. Lancet. 2020;396(10247):345-360.

[2] Kulthanan K, Tuchinda P, Nitiyarom R, et al. Clinical practice guidelines for the diagnosis and management of atopic dermatitis. Asian Pac J Allergy Immunol. 2021;39(3):145-155.

[3] Werfel T, Heratizadeh A, Aberer W, et al. S3 guideline Atopic dermatitis: Part 2 - Systemic treatment. J Dtsch Dermatol Ges. 2024;22(2):307-320.

[4] Werfel T, Heratizadeh A, Aberer W, et al. S3 Guideline Atopic dermatitis: Part 1 - General aspects, topical and non-drug therapies, special patient groups. J Dtsch Dermatol Ges. 2024;22(1):137-153.


本文仅做参考,不提供任何诊疗意见,不构成对任何药物的推广或宣传,如有任何问题,请前往医院向专业医师咨询。部分材料和图片源于网络,侵删




热门药品
达必妥(度普利尤单抗)
颂狄多(氘可来昔替尼)
乐复诺(利特昔替尼)
福瑞(乌帕替尼)
临床资讯                                                  更多>>
热门
最新
相关资讯
相关资讯
扫一扫了解更多
伊顿健康为您服务
伊顿健康 — 给需要帮助的人带去一份希望与机会!
致力于为医药研发领域提供专业的受试者招募及管理服务,提供全过程临床试验受试者招募服务方案。伊顿健康有效利用掌握的前沿医疗科研资讯,整合临床研究行业资源,以患者受益为出发点,搭建医院等科研机构与患者的沟通交流平台,帮助患者寻找更大化受益的临床试验项目,为临床试验项目筛选更适合的患者。
微信服务号                             微信订阅号
每周医药资讯                         每日健康科普
伊顿服务

@2022 - 伊顿健康信息咨询有限公司版权所有
互联网药品信息服务资格证书(苏) -非经营性-2022-0013